欢迎您来到福建省初等数学学会!
注册
|
登录
网站首页
home
关于学会
ABOUT
学会机构
会议纪要
相关学会
活动通知
NOTICE
学会活动
通知公告
竞赛通知
【卓越杯专栏】
学会期刊
periodical
初数会刊
数学文化
culture
数学文化
名人轶事
数学应用
会员天地
vip
会员登记
发展会员
会员交流
会员成果
培训教研
cultivate
教师教研
教师培训
竞赛培训
其他培训
【培训报名】
对外交流
interflow
学会交流
学术交流
论文交流
教学交流
资源下载
download
初数资源
高数资源
数海拾贝
其他资源
活动通知 NOTICE
学会活动
通知公告
竞赛通知
【卓越杯专栏】
热门排行 Hot
福建省2022年首届卓越杯报名通知
首届“卓越杯”初评试卷与答案
福建省2017年全国初中数学联赛报名通知
福建省2018年全国初中数学联赛报名通知
2017初中数学联赛(含初二)试题及参考答案
推荐资讯 Recomm
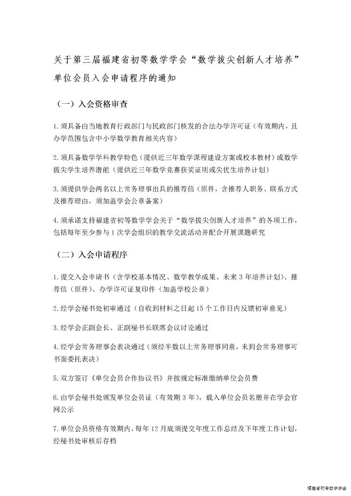
关于初等数学学会“数学拔尖创新人才培养”单位会员入会申请程序的通知
2025年第二届“卓越杯”(方案有调整,关注最新)
关于开展 2025 年初等数学教育教学论文评选的通知
福建省初等数学学会第三届换届大会纪要
召开第三届第一次会员代表大会暨换届选举大会通知
搜索 Search
首页
>
关于初等数学学会“数学拔尖创新人才培养”单位会员入会申请程序的通知
关于初等数学学会“数学拔尖创新人才培养”单位会员入会申请程序的通知
作者:
发布日期:
2025-09-26 浏览次数: 451
点击下载:
福建省初等数学学会单位会员申请表
上一篇:没有了
下一篇:
2025年第二届“卓越杯”(方案有调整,关注最新)